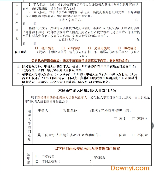
2018港澳通行证申请表是专为将要出行港澳的你所编辑的专业申请表格,为你的出行提供便捷便利的服务,让你可以提前进行填写并申请,非常的方便实用,有需要的朋友欢迎到下载表格!
港澳通行证,俗称双程证,是由中华人民共和国公安部出入境管理局签发给中国内地居民因私往来香港或澳门地区旅游、探亲、从事商务、培训、就业、留学等非公务活动的旅行证件。通行证分为个人旅游、团队旅游、探亲、商务、其他、逗留等种类。
内地居民因私往来香港或澳门特别行政区旅游、探亲、从事商务、培训、就业等非公务活动,向户口所在地的市、县公安出入境管理部门提出申请。凭公安出入境管理部门签发的往来港澳通行证及有效签注前往。
内地居民前往香港或澳门特别行政区定居,向户口所在地的市、县公安出入境管理部门提出申请。凭公安出入境管理部门签发的前往港澳通行证前往。前往香港特别行政区定居的,持证人须于罗湖口岸、深圳湾口岸、蛇口码头口岸(乘船)、福田口岸出境;前往澳门特别行政区定居的,持证人须于珠海拱北口岸出境。
大陆居民前往台湾地区定居、探亲或应邀参加经济、科技、文化、教育、学术等活动,向户口所在地的市、县公安机关出入境管理部门提出申请。凭公安出入境管理部门签发的大陆居民往来台湾通行证及有效签注前往。
个人旅游g
有效期可为三个月或一年,次数可为一次或两次,一般每次最长逗留7天,但也有更长的签种。目前为止,开放“自由行”个人旅游、可以申请直通香港签注的城市,按照香港入境处所公布,一共有49个:广东省全省21个地级市,以及其他省的28个地级市/直辖市。另外,深圳户籍居民可以办理一年多次签注,但(按2015年4月13日新出台的规定)一周只能去一次,称作"一周一行"。
团队旅游l
分为三个月一次或两次、一年一次或两次,每次逗留不超过7天,须随团出入境
(如需个人游,可以抵达深圳口岸购买送关服务过关,所有口岸都通行)
探亲t
分为三个月一次有效,每次可逗留14天;或三个月多次有效,逗留不超过自首次进入之日起90天
商务s
分为三个月一次、三个月多次、一年多次,每次逗留不超过7天
其他q
三个月一次或两次、一年一次或两次,每次逗留不超过14天
逗留d
多次有效,出境有效期根据香港或者澳门有关部门批准的期限签发

1.奥运a:多次有效,每次入境可逗留90天,仅在2008北京奥运期间签发
2.访问f:为新版“个人旅游g”签注的前身,功能及申请地域限制和新版g签注一样,手续较旅游l签注简单,已于2007年更换为“个人旅游g”签注。
3.旅游l:为新版“团队旅游l”签注的前身,功能和新版l签注一样,申请时通常需提供旅行社文件,已于2007年更换为“团队旅游l”签注。
ems上门:在办理港澳通行证当天凭申请回执单到出入境管理处邮政速递柜台办理手续并缴费。
他人代理:代理人携带申请回执单,本人身份证、通行证申请人身份复印件到出入境管理处领取。
本人领取:凭本人申请回执单及缴费收费,并携带身份证或户口薄,到受理申请的出入境管理处领取。

1.申请人登陆“广东省公安厅出入境政务服务网”,第一步选择相应的申请类别,第二步确认是否符合网上申请的条件,第三步根据系统的提示输入资料,最后输入签名确认申请,系统会返回一个受理编号并提示打印申请回执。
2.对符合条件的申请,公安出入境管理部门审批后,选择速递的邮政局速递公司凭佛山市公安局出入境管理处开具的《佛山市居民网上办理出境申请批准通知书》、《佛山市公安局缴费通知单》,上门收取申请人的原持有证件和办证费,再次申请商务签注的还需收取单位派遣函,公安出入境管理部门制好证件后交邮政速递部门送回申请人。选择到公安机关领取证件的自行前往市出入境管理处受理大厅办理相关手续。
3.申请一旦经审批通过,即视为申请成功。不管申请人是否领取或使用证件,都必须按规定交纳费用。拒不交费的,公安出入境管理部门将记录在案,申请人再次申请时,公安出入境管理部门将会视情况给予相应的处理。
4、已办理网上、电话申请请勿再通过其他渠道向公安出入境管理部门提交申请,以免影响公安出入境部门的审批工作。



VitaShell中文美化版(PSV文件管理器)下载v2.00 最新版
13.90M/ 下载
2.90M/ 下载
DWF文件查看器(autodesk dwf viewer 7)下载v7.0 免费版
15.00M/ 下载
7.72M/ 下载
33KB/ 下载
72.04MB/ 下载
diffmerge汉化版下载v4.2 最新绿色版_32/64位
13.20M/ 下载
39.55MB/ 下载
12.33M/ 下载
9.00M/ 下载