欧一讯载-高速、安全的软件下载平台

专题| 标签| 最近更新| 软件教程| 游戏攻略

当前首页:首页 > mac软件 > 财务
中信证券网上交易

中信证券网上交易

  • 软件大小:21.5MB
  • 更新时间:2026-01-16
  • 软件语言:Chinese
  • 软件授权:Free
  • 所属分类:财务
  • 适用平台:Apple

标签: 工具 财务

  • 软件介绍
  • 软件截图
  • 猜你喜欢
  • 下载地址

为您推荐: 财务

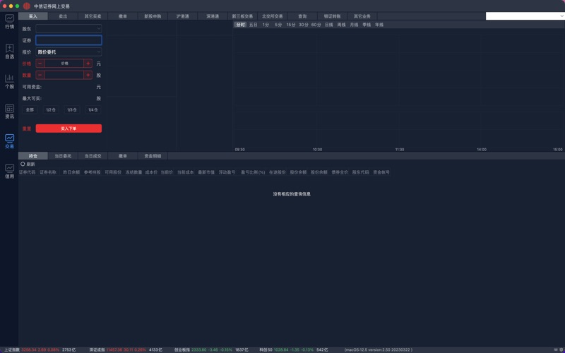
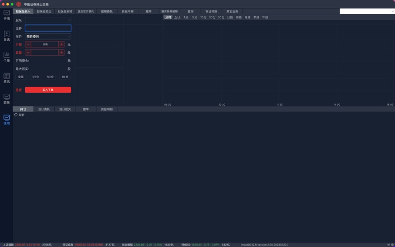
中信证券网上交易客户端是专为投资者打造的适用于Apple MacOS的专用网上交易软件。简约的风格,优越的性能,便捷的操作,为投资者提供实时、全方位的证券行情和交易服务。 【特色亮点】 1. 金融商城 OTC理财,满足您更多理财需求; 2. 科创板股票交易 支持科创板股票普通委托、盘后定价委托,全新业务,先人一步。 3. 创业板股票交易 支持创业板新规,支持股票普通委托、盘后定价委托。 4. 信用交易 支持担保品买卖,融券融券交易,满足更多需求。 【联系我们】 如果您在股票投资、软件使用上有任何疑问,欢迎通过致电24小时客服电话95548联系我们。 最新中信证券MAC版网上交易客户端紧跟北交所业务发展,支持北交所新旧代码切换行情报价及关联关系揭示,满足您多方位行情浏览需求;同时优化F10个股资料及侧边栏资讯显示,修复自编公式的画线颜色设置与显示不一致问题,提升使用体验。

软件截图

中信证券网上交易下载