欧一讯载-高速、安全的软件下载平台

专题| 标签| 最近更新| 软件教程| 游戏攻略

当前首页:首页 > 苹果软件 > 参考
初中物理笔记|知识点总结大全

初中物理笔记|知识点总结大全

  • 软件大小:19.8MB
  • 更新时间:2026-02-19
  • 软件语言:中文
  • 软件授权:¥15.00
  • 所属分类:参考
  • 适用平台:Apple

标签: 教育 参考资料

  • 软件介绍
  • 软件截图
  • 猜你喜欢
  • 下载地址

为您推荐: 参考

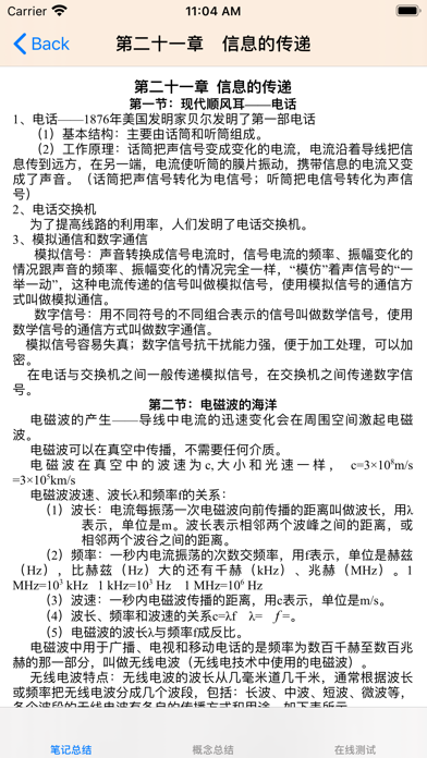
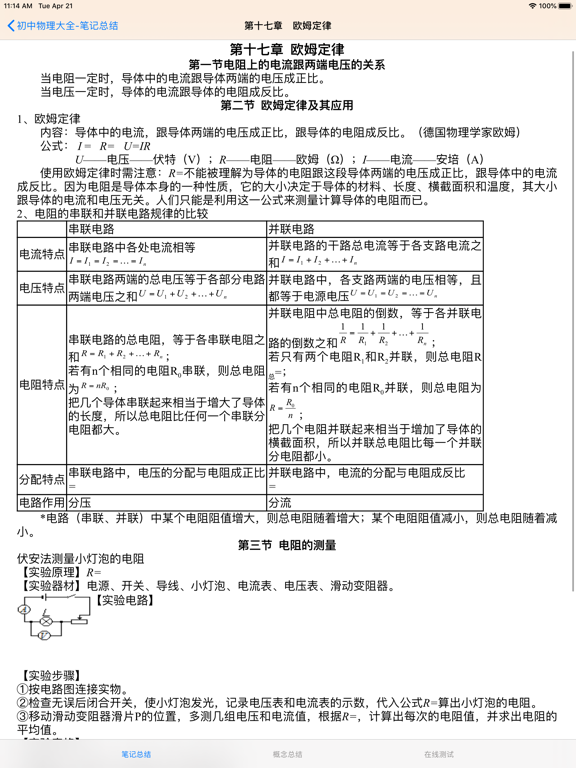
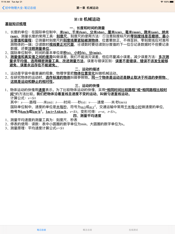
-----《初中物理7~9年级笔记|知识点|习题大全》是一个帮助初中生朋友总结物理知识点的好应用。 -----内容涵盖了初中物理课程各章节知识点总结,概念总结大全/测试题大全等等。 -----内容目录: 八年级上册 第一章 机械运动 第1节 长度和时间的测量 第2节 运动的描述 第3节 运动的快慢 第4节 测量平均速度 第二章 声现象 第1节 声音的产生与传播 第2节 声音的特性 第3节 声的利用 第4节 噪声的危害和控制 第三章 物变态化 第1节 温度 第2节 熔化和凝固 第3节 汽化和液化 第4节 升华和凝华 第四章 光现象 第1节 光的直线传播 第2节 光的反射 第3节 平面镜成像 第4节 光的折射 第5节 光的色散 第五章 透镜及其应用 第1节 透镜 第2节 生活中的透镜 第3节 凸透镜成像的规律 第4节 眼睛和眼镜 第5节 显微镜和望远镜 第六章 质量与密度 第1节 质量 第2节 密度 第3节 测量物质的密度 第4节 密度与社会生活 八年级下册 第七章 力 第1节 力 第2节 弹力 第3节 重力 第八章 运动和力 第1节 牛顿第一定律 第2节 二力平衡 第3节 摩擦力 第九章 压强 第1节 压强 第2节 液体的压强 第3节 大气压强 第4节 流体压强与流速的关系 第十章 浮力 第1节 浮力 第2节 阿基米德原理 第3节 物体的浮沉条件及应用 第十一章 功和机械能 第1节 功 第2节 功率 第3节 动能和势能 第4节 机械能及其转化 第十二章 简单机械 第1节 杠杆 第2节 滑轮 第3节 机械效率 九年级全册 第十三章  热和能 第1节 分子热运动 第2节 内能 第3节 比热容 第十四章 内能的利用 第1节 内能的利用 第2节 热机 第3节 热机效率 第十五 电流和电路 第1节 电荷 摩擦起电 第2节 电流和电路 第3节 串联和并联 第4节 电流的强弱 第5节 串、并联电路的电流规律 第十六章 电压 电阻 第1节 电压 第2节 串、并联电路电压的规律 第3节 电阻 第4节 变阻器 第十七章 欧姆定律 第1节 电阻上的电流跟两端电压的关系 第2节 欧姆定律及其应用 第3节 电阻的测量 第十八章 电功率 第1节 电能 第2节 电功率 第3节 测量小灯泡的电功率 第4节 焦耳定律及其应用 第十九章 生活用电 第1节 家庭电路 第2节 家庭电路电流过大的原因 第3节 安全用电 第二十章 电与磁 第1节 磁现象 磁场 第2节 电生磁 第3节 电磁铁 电磁继电器 第4节 电动机 第5节 磁生电 第二十一章 信息的传递 第1节 电话 第2节 电磁波的海洋 第3节 广播、电视和移动通信 第4节 越来越宽的信息之路 第二十二章 能源与可持续发展 第1节 能源家族 第2节 核能 第3节 太阳能 第4节 能量的转化和守恒 第5节 能源与可持续发展支持iOS 18; 丰富更多内容;

软件截图

初中物理笔记|知识点总结大全下载